2022年第二季度,我司和东方市某风电场签署其变电站直流屏蓄电池供货协议,德国阳光型号A412/65G蓄电池360只直供风电场。
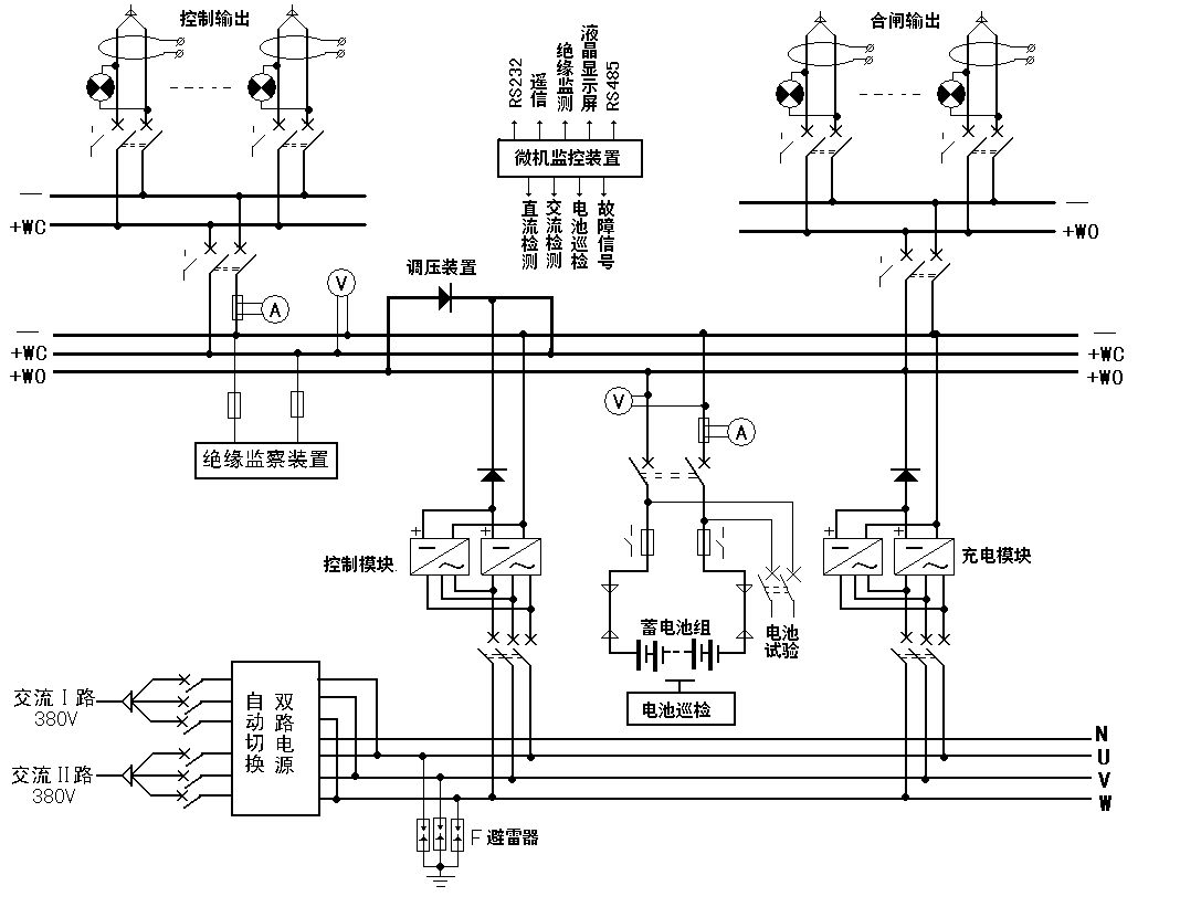
直流屏的作用是为高压开关在正常运行和事故状态下的分合闸、继电保护、事故照明等提供直流电源。直流屏的可靠性是其他电源装置不可替代的。目前,直流屏主要用于大中小型发电厂和变电站中。如下图可看出,直流屏主要由交流电源输入单元、整流器单元、电池充放电控制单元、蓄电池组、直流馈出、母线监察等几部分组成。
控制回路中使用直流电的原因:
一:直流电是通过直流充电机充电模块保证的,同时并联蓄电池保证在事故情况下依然有直流电的存在,保障故障时依然有电能跳开故障所有的开关,从而起到一定的保护作用。
二:直流电一般是220V(正负极对地分别是+110V-110V),此时,即使控制回路发生一点接地现象,回路电压依然是额定的,从而在保障运行的情况下,查找直流接地故障而不影响设备运行。
三:直流电电势是稳定的,在使用中能保证有额定电压并能可靠的分合闸。
德国阳光作为享誉全球的阀控式密封铅酸胶体蓄电池。自1957年研发问世以来,一直以长寿命著称。最长可达20年设计寿命,已有超过40,000,000只德国阳光电池销售往世界各地,以其可靠性、稳定性受到全球用户信赖。德国制造,独创的dryfit专利技术开创了胶体电池的技术革新。
长寿命的德国阳光蓄电池,牢牢占据直流屏蓄电池市场的大半市场。
上一篇:没有了!